首页
园区概况
园区服务
产业空间
新闻资讯
党群建设
集团
联系我们
园区概况
简介
历程
区位
产业
园区服务
政策指导
创业服务
人才配套
产业空间
静安国际科创社区
总部经济集聚区
数通链谷
市北 · 壹中心
走马塘整体规划区
铁路北郊站
新闻资讯
新闻资讯
党群建设
党群建设
集团
集团简介
联系我们
联系我们
友情链接
政府机构链接
相关单位链接
全国服务热线
021-56770133
官方微信
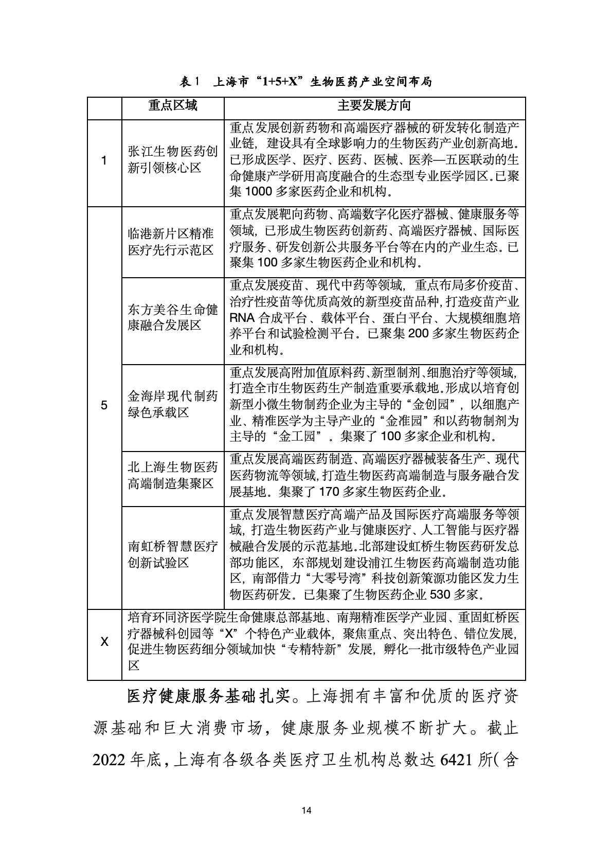
走马塘城市规划转型区数字生命健康产业发展研究
发布于 2025-11-26
最新资讯
倾听企业所需,送上新春祝福!静安区委副书记、区长翟磊,区政协主席丁宝定走访慰问园区企业
2025-01-27
现场超震撼!“美好静安·市北高新迎新春”无人机飞行表演点亮城市夜空!
2025-01-25
表彰先进 团结奋进 | 市北高新集团召开2024年度总结表彰大会并举行慈善“一日捐”活动
2025-01-24
融合发展聚合力,勇立潮头启新程!2025年彭浦小镇&市北园区迎新定向赛开跑!
2025-01-23
热点资讯
换一下